ロジクラのネクストエンジン連携はロジクラからの入出荷時に在庫が連携します。
本記事では、ロジクラとネクストエンジンを連携した際の在庫変動についてご案内をいたします。
アプリ基本設定にて、入出荷時の連携を行う前提でご案内しております。基本設定を無効にした場合は連携されません。
【基本】ロジクラとネクストエンジンを連携する
初回の連携設定の手順

【ロジクラの在庫数について】
ロジクラの在庫一覧で表示される各種数量の説明になります。
項 目 | 詳 細 |
在庫 | 在庫表にあるすべての数量 |
引当数 | 出荷中の在庫数(在庫引き当て済み、他の出荷での引き当てや在庫移動不可) |
未引当数 | すべての在庫数から引当数にある数量を差し引いた数量(フリー在庫) |
ネクストエンジンの在庫定義については以下ネクストエンジン参考マニュアルを確認ください。
★ロジクラの在庫がプラス
①入荷処理
ロジクラで商品の入荷処理をすることで、ロジクラのデータに在庫が反映します。
【基本】ロジクラで入荷した数量をネクストエンジンに連携する
ロジクラで作成した入荷実績をネクストエンジンの在庫数に反映する方法

★ネクストエンジンの在庫がプラス
②ロジクラの入荷数がネクストエンジンへ自動連携
①の入荷数がロジクラからネクストエンジンにAPIで自動連携され、ネクストエンジンの「フリー在庫」に在庫数が加算されます。
★ネクストエンジンのフリー在庫がマイナス
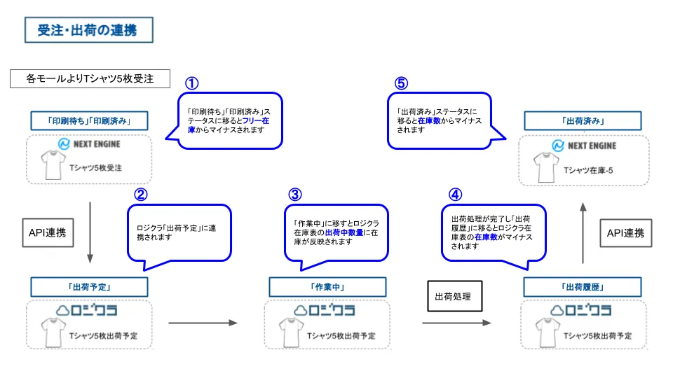
①ネクストエンジンにて受注取り込み
各モールよりネクストエンジンに受注が入り、受注伝票のステータスが「印刷待ち」または「印刷済み」に移行すると、ネクストエンジン「フリー在庫」から在庫がマイナスされます。
②ネクストエンジンの受注情報をロジクラへAPI連携
ネクストエンジン受注伝票のステータスが「印刷待ち」または「印刷済み」に移行した受注を、APIでロジクラの出荷予定に連携します。
【基本】ネクストエンジンの受注伝票をロジクラの出荷予定として取り込む
ネクストエンジンの受注をロジクラに連携し、ロジクラで出荷作業を行います

③ロジクラの在庫引当
ロジクラに連携された出荷予定を出荷を開始すると、「引当数」に反映されます。
出荷を開始する
出荷予定に在庫を引き当て出荷作業を開始します

★ロジクラの在庫がマイナス
④出荷確定処理
出荷中の出荷予定を出荷確定すると、ロジクラ引当数がマイナスされます。
★ネクストエンジンの在庫がマイナス
⑤ロジクラからネクストエンジンへ出荷確定情報をAPI自動連携
ロジクラで出荷処理をした出荷予定がAPIでネクストエンジンの受注伝票に自動連携され、ネクストエンジン受注伝票が「出荷済み」ステータスに移行し、在庫数がマイナスされます。
※出荷確定連携が失敗した場合は外部連携サービスログでエラー内容を確認することができます。
<注意>
入出荷のAPI連携は、入荷処理/出荷処理がロジクラで完了すると設定に応じて自動で行われます。
サーバの状況や入荷件数/受注件数によって、連携までに数分かかる場合があります。